The brief for this project was to design a solution that would help people rent their apartments or find a place to live. The target audience was limited to people searching for housing in Stockholm.
Desk Research, User Interviews, Competitior Research, Workshops, User Flows, Wireframes, Prototyping, User Testing

Users struggle to find a place to live, as housing alternatives in Stockholm are very limited while the demand is very high.

Users find it hard to make new friends when moving to Stockholm.

Users struggle to find affordable housing, since the massive housing shortage causes very high rents for sublets.

Users have experienced that some people are taking advantage of the competitive housing market by making fake ads and scamming people for money.

Sweden is among the top countries in the world with the highest rate of single households.

Encourage co-living and people sharing their appartments.

One designated place to gather all co-living opportunities.

Focus on matching the user with likeminded people with similar interests.

Enhanced security by BankId login and references from old flatmates.

I've jumped between short sublets for the last two years. It's stressful to have to move all the time, but finding a permanent solution seems impossible.









I like that you can find housemates based on common interests and what you find important in a living situation.
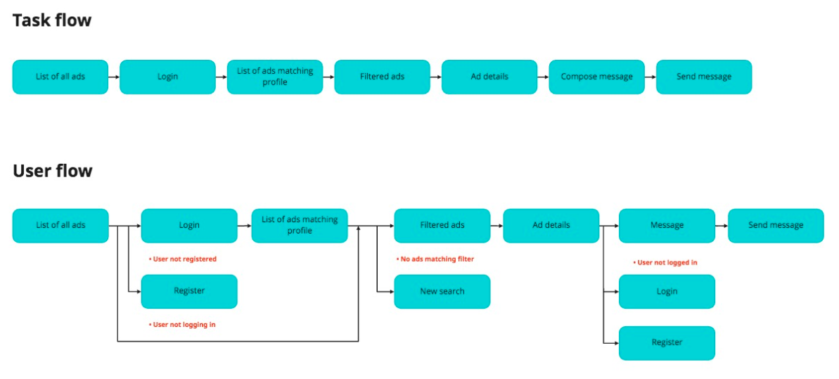
After user testing the navigation was updated and the profile page and ad page were further developed based on user feedback.
The prototype can be found here.






